Печатные платы
Набор печатных плат для работы с системой ESPsmart Control. Все платы разработаны с учетом размещения их в корпусе D3MG на DIN-рейку. Основной платой выступает "Плата управления", а ряд других представляют собой дополнительные модули расширения.
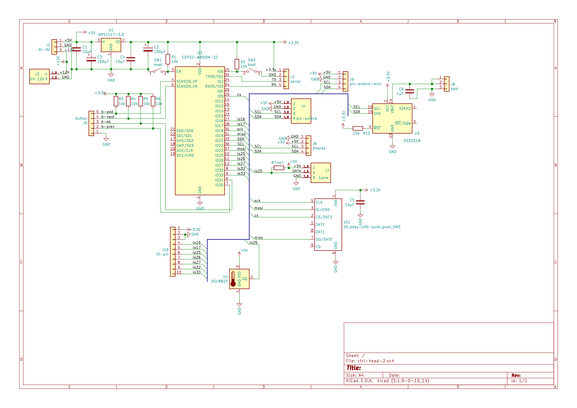
Плата управления подключается к сети 12В. Для подключения можно использовать блок питания на DIN-рейке DR-15-12 (выходные номиналы 12В, 1-2 А). На плате выведены разъемы для подключения дисплея, шины 1-wire (датчики температуры DS18B20/ключ RW1990, (в настройках конфигурации 1-wire для печатной платы управления нужно выбрать 25 пин)), реле, кнопок, сухих контактов, а также ряд свободных пинов.
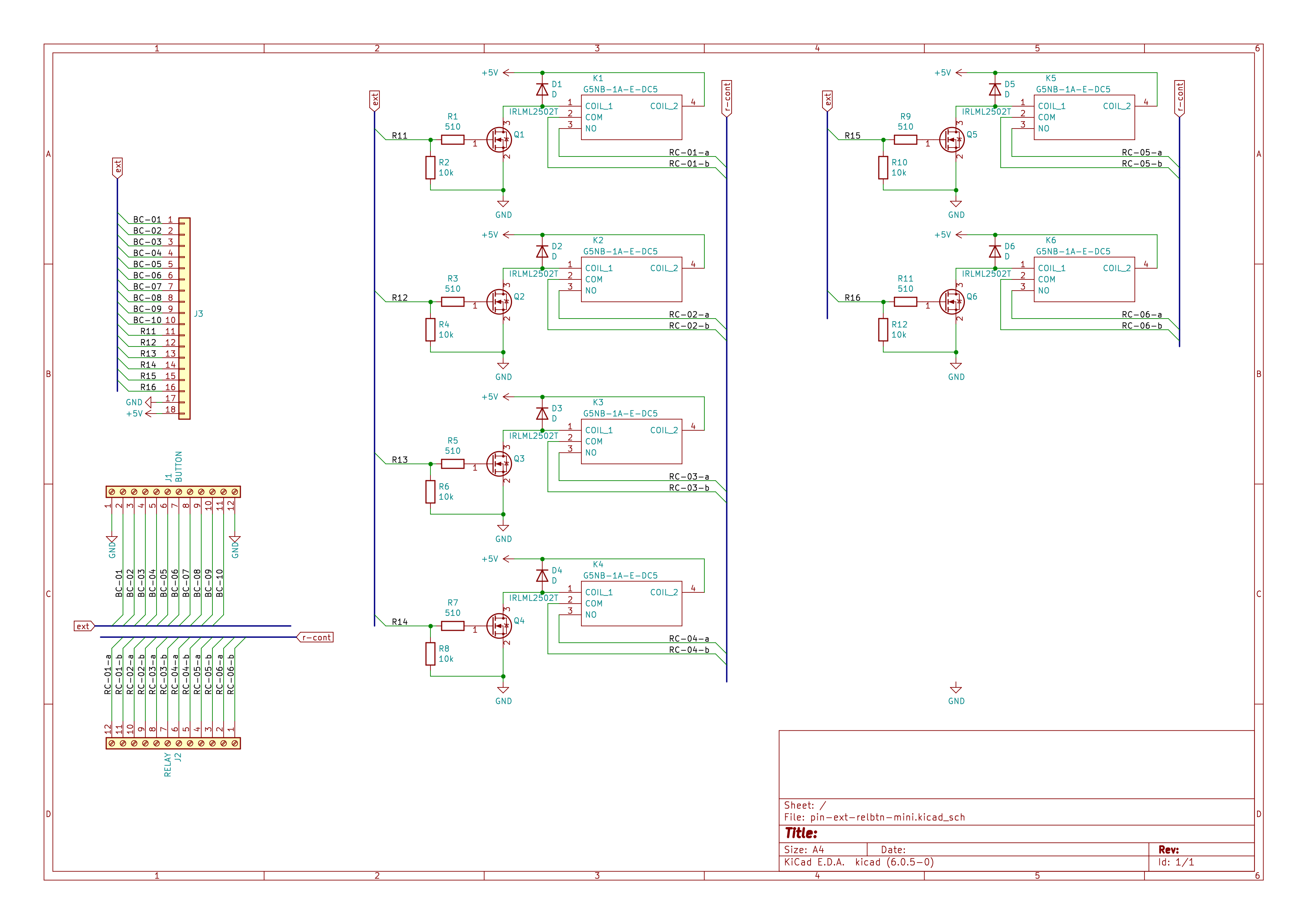
Дополнительные модули позволяют увеличить количество реле/кнопок в системе. В зависимости от типа платы количество реле/кнопок может составлять от 1 до 12 шт. в одном модуле. Модули соединяются между собой, тем самым расширяя общее количество реле/кнопок до 128 шт. на устройстве. Важно отметить, что плата реле/кнопки соединяется с платой расширителя под углом 90 градусов, таким образом установленные светодиоды выводят на крышку корпуса индикацию о состоянии реле.



Список компонентов
На платах расположено множество SMD компонентов, пайка некоторых из них требует определенных навыков и мастерства.
Плата управления
-
1 шт.Корпус на DIN-рейку D3MG -
1 шт.Датчик температуры Dallas DS18B20 -
1 шт.Дисплей OLED SSD1306 -
1 шт.Часы RTC DS3231M -
1 шт.Разъем для карт памяти SD -
1 шт.ESP WROOM 32 -
1 шт.Пластиковый держатель CR2032 -
1 шт.Преобразователь напряжения 12В - 5В -
2 шт.Конденсатор 25В 100 uF -
1 шт.Стабилизатор напряжения AMS1117 3.3В -
4 шт.Конденсатор 10 uF -
1 шт.Колодка клеммная 2 pin -
1 шт.Колодка клеммная 3 pin -
1 шт.Колодка клеммная 4 pin -
2 шт.Резистор 4.7 кОм -
7 шт.Резистор 10 кОм -
3 шт.Разъём однорядный 2.54 мм 4 pin -
1 шт.Разъём DIP 2.54 мм 4 pin -
2 шт.2-контактная кнопка
Модуль для прошивки
-
1 шт.Модуль CP2102 USB 2.0 UART TTL
Плата реле/кнопка
-
6-12 шт.Реле твердотельное (номинал зависит от задачи) -
2 шт.Колодка клеммная 12 pin -
6-12 шт.Резистор 4.7 кОм -
6-12 шт.Резистор 10 кОм -
6-12 шт.Транзистор IRLML2502T -
6-12 шт.Выпрямительный диод
Плата расширителя
-
6 шт.Резистор 10 кОм -
1 шт.DIP переключатель 3 режима -
0-16 шт.Светодиод -
0-16 шт.Резистор 4.7 кОм -
1 шт.16-битный расширитель порта MCP23017 SS -
1 шт.2-контактная кнопка -
0-2 шт.Двухрядная розетка 2х4
Прошивка устройства
Установка прошивки ESPsmart Control на устройство осуществляется с помощью программатора CP2102 USB 2.0 UART TTL. На плате предусмотрен разъём с соответствующими выходами RX/TX. Прошивка устанавливается по аналогии с прошивкой для обычного модуля ESP 32. Можно использовать инструкцию по установке прошивки по примеру на портале.
Принципиальные схемы
-
Модуль управления -
Модуль расширения Реле/Реле -
Модуль расширения Реле/Кнопки -
Модуль расширителя
Где купить компоненты и заказать плату?
Заказать печатные платы возможно в Китае на сайте jlcpcb.com, а компоненты на aliexpress.ru.

